服務項目
債務協商
Debt liquidation
更生清算
Rehabilitation Liquidation
非訟程序
non-litigation proceedings
違法催收應對
Illegal collection
減免清償
Reduction or repayment
前置調解
Pre-mediation
阿香係一名肢體殘障者,已婚,育有一子。因先生收入不穩定,她依靠借貸過日..
本協會案例桃園(阿香)陳述的案情。阿香係一名肢體殘障者,已婚,育有一子。
她表示,這五、六年來經濟很不景氣,她的先生因為公司接不到訂單,所以收入很不穩定,而家中孩子正在念大學,為了生活開支及房貸,儘管她已擔任臨時雇員,仍需借貸過日,填補生活支出缺口。
從民國九十年開始,消費者向銀行申請,輕易的獲得核給信用卡及現金卡之後,便開始陸續以信用卡、現金卡向銀行借錢,並向兩家銀行申請小額信貸,竟然皆能一一獲准,但是卻沒有想到,「借錢容易」的後果,便是債務累積也十分的快速,一時之間,阿香的負債總額,竟然高達410萬元。
為了舒緩償債壓力,阿香也向銀行公會的協商機制申請償債計畫,但是實際上因為消費者的經濟能力有限,每一個月僅可籌出一萬元還債,三度協商失敗!阿香不解的是,為何銀行寧可以不到一折的對價,將債務賣斷給AMC(也就是資產管理公司),也不願讓她這個高負債、低收入的債務人通融還債呢?
阿香更指出,曾思考將唯一的不動產賣掉還債,可是銀行卻在不動產所有權移轉的過戶手續辦理中,向法院申請查封,以致消費者無法順利出售不動產換取現金償債。對於銀行而言,主要是擔心消費者脫產,而不願鬆綁,讓消費者賣屋償債,因此,阿香的債務無法清理。
卡債族之所以造成社會問題,甚至可能影響經濟發展,並非肇因於一端,若非銀行業界見有「利」可圖,猛打雙卡行銷廣告、委外行銷,形成發卡浮濫;而沒有負責任的授信徵信,讓沒有能力的消費者得以輕易的辦理多卡,甚至數十張卡,讓負債如滾雪球般,一發不可收拾。
等到發生問題,又緊急收傘,讓稍有能力的消費者也被打入卡債族,更不要說那些早就被打入卡債黑洞的可憐社會邊緣人了!
要不到錢,銀行發動催債部隊以催命連環CALL索債;將壞帳以便宜的折數販售給資產管理公司以各種方式討債,甚者騷擾、恐嚇方式強索債務,使弱勢的社會邊緣人又墜入精神壓迫的黑牢,讓受不了壓迫的卡債族自殺,甚至是全家不得安寧,或遠離家鄉,以圖躲債。
最終本司建議 清算程序處置 將其名下拍賣不足款,卡債,賣斷債權全數納入。
該案歷經1年半的處理時程,陳先生最終取得法院判決案例如下:
債權總額:1320萬(本金+利息) 。
總清償金額為0 元整 。法院判決全部免責。
只要正確地規劃 用心堅持 債務真的可以解決的!
劉先生為中年失業上班族,獨自肩負起一家支出,入不敷出之下產生出近300多萬債務....
劉先生是一位中年失業的上班族,原本在眼鏡行擔任店長的職務但遇上景氣蕭條,各行各業經營不易,不幸的在今年年初也失業了。雖然說劉先生在極短的時間內找到了下一份的工作,但家庭支出加上銀行的欠款依然是入不敷出,家裡一家老小頓時陷入愁雲慘霧之中;同時太太也無工作能力,還有家中兩個小朋友每月的生活費、教育費也是一筆不小的負擔。
在與協會-諮詢人員的接觸下並深入的了解後,劉先生共積欠12家債權銀行機構,總欠款金額為約新台幣三佰多萬,我們發現劉先生的債務問題其實不算複雜,在我們的分析說明關於法院外前置協商加上更生程序機制後,我們建議劉先生可以透過該程序來徹底解決名下債務困擾,不用再跟一家一家銀行的個別協商還款。
於是在獲得劉先生的同意後,我們協助劉先生向其最大債權銀行提出了的相關作業程序。在程序期間,劉先生迅速的準備好程序所需文件以及法務人員建議的其他相關證明,所以加速了辦理程序的時間。在所有人員的努力下,終於取得結果,為此劉先生也於結案單上簡單的寫下一段話:『很高興認識聯律商協的團隊–謝謝你們!!』
該案歷經1年的處理時程,劉先生最終取得法院判決案例如下:
債權總額:3,30,093萬(本金+利息) 。
總清償金額為109,440 元整 。(分6年72期支付)
每月清償金額:1,520元整
只要正確地規劃 用心堅持 債務真的可以解決的!
陳先生於股市操作失利,造成巨額債務上身,瞬間失去人生鬥志...
陳先生於民國95年間因聽信友人說股市多熱烈多好操作,且他找的股票代操人員很厲害!平均投報率多高! 初期僅投入部分存款來運作,且獲得不錯報酬! 後續便將自身存款及銀行借貸下來的資金一次全部投入股票市場。豈料股市瞬息萬變又遭逢金融風暴除了自身存款全部賠掉外! 還積欠親友數百萬元債務。
遭逢巨變! 一夕回到赤貧! 當時陳先生真的想不開了。
後來聽同事說債務可以整合,便申請了95工會協商結果月付金金近兩萬,角步道2期便毀諾。
後來陳先生為躲避債務催收,辭掉了工作也搬離舊居地。因逢濟會在家人建議下找到本會。經本會了解當事人狀況後提出更生處理方案! 當下陳先生心想只能死馬當活馬醫了!!
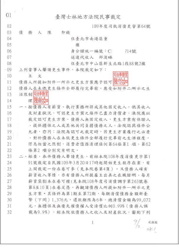
該案歷經1年半的處理時程,陳先生最終取得法院判決為:
債權總額:998萬(本金+利息) 。
總清償金額為99,072元整(分72期支付) 。
每月清償:1376元整。
只要正確地規劃 用心堅持 債務真的可以解決的! 歡迎與我們聯繫!

