協會介紹
法院協商
成功案例
更生清算Q&A
專家專欄
服務據點
聯絡我們
首頁
網站導覽
首頁
成功案例
法院協商成功案例
成功案例
2023-10-10
103消債調第2號
103消債調第2號
more
2023-10-10
103年度消債調字第175號-方股雥
103年度消債調字第175號-方股雥
more
2023-10-10
103年度司消債調字202號-司楊股
103年度司消債調字202號-司楊股
more
2023-10-10
102消債調12號
102消債調12號
more
2023-10-10
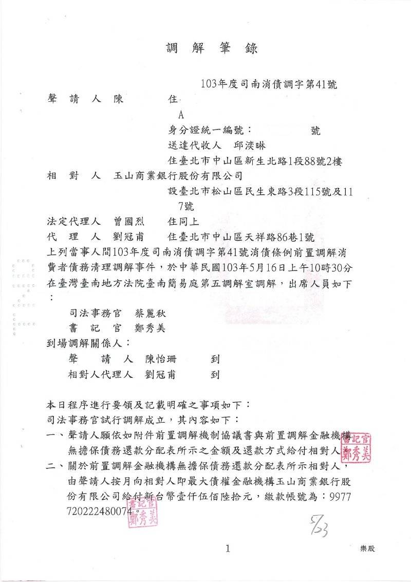
103司南消債調41號
103司南消債調41號
more
2023-10-10
103年度司消債調字45號-安股
103年度司消債調字45號-安股
more
法院協商成功案例
二次協商成功案例
再次協商成功案例
更生保全裁定成功案例
更生裁定成功案例
前置協商成功案例
公會協商成功案例
【法務管理師-張志玲】--銀行賣斷的債務不能納入協商該怎麼辦?
【信用諮詢師-賴曉娟】為何銀行不接受您的「協商變更方案」申請?
【信用管理師-彭萱妤】為何送完協商後銀行還是來扣薪
【信用諮詢師-蘇玉熒】如何爭取比180期更長的「二階段還款」?
【信用諮詢師-張鈺娸】不要逃避,勇敢面對!
【法務管理師-邱薇婷】法院如何看待道德風險這件事
【信用管理師-吳尊賢】勇於面對債務一點都不難
【信用諮詢師-陳頤】目前繳款正常、信用良好,但是撐不下去了該怎麼辦?
【信用諮詢師-楊智豪】為何銀行寧可以不到一折的對價,將債務賣斷給AMC?
【信用諮詢師-江志文】--為了信用?為了面子?為了什麼?
大分類A
法院協商成功案例
二次協商成功案例
再次協商成功案例
更生保全裁定成功案例
更生裁定成功案例
前置協商成功案例
公會協商成功案例